MDD大電流整流橋GB/D3K系列特點:
1. 電流檔最大擴充至50A;
2.具有較大的通流能力;Max~50A,較強的浪涌能力:Max~400A,較高的反向電壓1000V,較低的正向電壓降:1.0-1.1V;
3. 內部封裝Photo Glass工藝芯片,三層鈍化保護,穩(wěn)定的高溫特性以及信賴性能力;
4. 產品內部框架結構設計優(yōu)化,提升通流能力,浪涌能力以及散熱性能;

由于其高效和穩(wěn)定的性能,該系列常用于電源系統(tǒng)、服務器電源、逆變器、汽車電子設備、家用電器等眾多設備中。
應用領域:

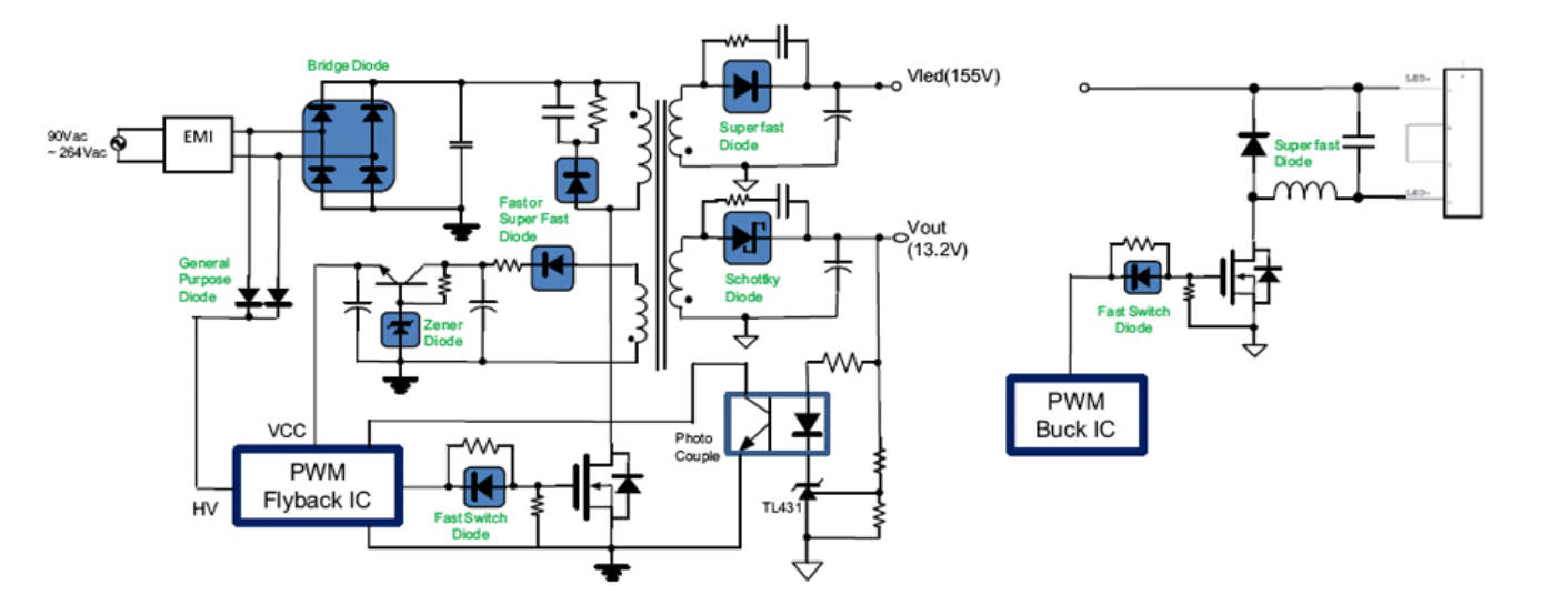
開關電源電路應用:

光伏逆變應用:
